Lucidchart Chen Notation Explained
Lucidchart Chen Notation Explained
Hey guys! Today, we’re diving deep into something super cool for all you database nerds and diagram enthusiasts out there: Lucidchart Chen Notation . If you’ve ever found yourself scratching your head trying to figure out how to visually represent entity-relationship diagrams (ERDs) in a clear, standardized way, you’re in the right place. Lucidchart, a super popular online diagramming tool, fully supports Chen notation, and understanding it is key to creating effective database designs. We’ll break down what it is, why it’s awesome, and how you can totally rock it in Lucidchart. So, grab your favorite beverage, get comfy, and let’s get this ERD party started!
Table of Contents
- What Exactly is Chen Notation, Anyway?
- Deconstructing the Core Components: Entities, Attributes, and Relationships
- Entities: The Main Players
- Attributes: The Details They Hold
- Relationships: How They Connect
- Special Types of Entities and Attributes
- Weak Entities
- Multi-valued Attributes
- Derived Attributes
- Using Chen Notation in Lucidchart: A Practical Guide
- Why Use Chen Notation? The Benefits Guys!
- Clarity and Standardization
- Conceptual Modeling Power
- Ease of Communication
- Flexibility
- Foundation for Implementation
- Tips for Effective Chen Notation Diagrams in Lucidchart
- Conclusion: Mastering Data with Lucidchart and Chen Notation
What Exactly is Chen Notation, Anyway?
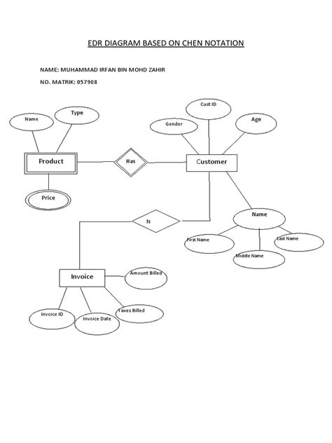
Alright, let’s get down to brass tacks. Chen notation is a way of drawing entity-relationship diagrams (ERDs) that was developed by Peter Chen back in 1976. Think of it as a visual language for designing databases. It’s a graphical method that represents the structure of a database, showing all the different pieces of information you want to store and how they relate to each other. It’s really useful because it bridges the gap between how a human thinks about data and how a computer needs to store it. Before Chen notation, database design could be a bit messy and inconsistent. Peter Chen came along and said, ‘Hey, let’s use a standardized way to draw this stuff!’ and BAM! Chen notation was born. It’s been a go-to for database designers and developers ever since because it’s pretty intuitive once you get the hang of it. The main goal of Chen notation is to provide a high-level, conceptual view of the data. This means it focuses on what data you need and how it’s connected, rather than the nitty-gritty technical details of how it will be implemented in a specific database system. This makes it fantastic for communicating your database design to both technical folks and non-technical stakeholders. You can show them a diagram, and they can actually understand what’s going on without needing a computer science degree. Pretty neat, right? The core components of Chen notation are entities, attributes, and relationships, each represented by distinct shapes and symbols. We’ll get into those in a sec, but just know that each symbol has a specific meaning, which helps keep the diagrams clear and unambiguous. It’s all about building a solid foundation for your database, ensuring that you capture all the necessary information and define the connections accurately. This upfront design work can save you a ton of headaches down the road when you start building and populating your database. So, yeah, Chen notation is a big deal in the world of data modeling!
Deconstructing the Core Components: Entities, Attributes, and Relationships
Now that we have a general idea of what Chen notation is, let’s break down its fundamental building blocks. You’ve got three main stars of the show here: entities , attributes , and relationships . Understanding these is like learning the alphabet before you can read a book – essential! Let’s dive in, shall we?
Entities: The Main Players
First up,
entities
. In Chen notation, an entity is basically a real-world object or concept that you want to store data about. Think of things like
Customers
,
Products
,
Orders
,
Employees
, or even abstract concepts like
Courses
. Entities are typically represented by a
rectangle
. Inside the rectangle, you write the name of the entity, usually in all caps. For example, you might have a rectangle labeled “CUSTOMER”. Each instance of an entity is like a row in a database table. So, if “CUSTOMER” is your entity, then each individual customer (like John Doe, Jane Smith, etc.) is an instance of that entity. It’s crucial to identify the entities correctly because they form the basis of your database tables. You want to make sure you’re capturing distinct types of information. For instance, in an e-commerce scenario, you’d definitely need a
CUSTOMER
entity and a
PRODUCT
entity. They are separate things, but they’ll interact, which brings us to relationships!
Attributes: The Details They Hold
Next, we have
attributes
. Attributes are the properties or characteristics of an entity. They describe the data you want to store about each entity. For our “CUSTOMER” entity, attributes might include things like
CustomerID
,
FirstName
,
LastName
,
Email
,
PhoneNumber
, and
Address
. In Chen notation, attributes are represented by
ovals
connected to their corresponding entity rectangle. Each oval contains the name of the attribute. So, you’ll see ovals like
CustomerID
,
FirstName
, etc., all pointing to the “CUSTOMER” rectangle. There are different types of attributes, too. You’ve got
key attributes
(which we’ll touch on more later when we talk about primary keys),
single-valued attributes
(like
FirstName
– a customer usually has only one first name), and
multi-valued attributes
(like
PhoneNumbers
– a customer might have multiple phone numbers). Multi-valued attributes are often represented by a
double oval
. Also, sometimes you have
derived attributes
, which means their value can be calculated from other attributes. For example,
Age
could be derived from a
DateOfBirth
attribute. These are usually shown with a
dashed oval
. Getting the attributes right is super important because it defines exactly what information you’ll be able to retrieve and manage for each entity. It’s the detail work that makes your data useful!
Relationships: How They Connect
Finally, we have
relationships
. This is where the magic happens, guys! Relationships define how entities interact with each other. For example, a
CUSTOMER
might
place
an
ORDER
, or a
PRODUCT
might be
part of
an
ORDER
. Relationships are represented by
diamonds
, and they connect two or more entities. The diamond typically contains a verb or verb phrase that describes the relationship, like “PLACES” or “BUYS”. So, you’d have a diamond labeled “PLACES” connecting the “CUSTOMER” entity and the “ORDER” entity. But it’s not just about saying they’re connected; we also need to define
how
they’re connected. This is where
cardinality
and
modality
come in.
-
Cardinality: This tells you the number of instances of one entity that can be associated with the number of instances of another entity. The common types are:
- One-to-One (1:1): One instance of Entity A relates to one instance of Entity B.
- One-to-Many (1:N): One instance of Entity A relates to many instances of Entity B.
- Many-to-Many (M:N): Many instances of Entity A relate to many instances of Entity B.
In Chen notation, these are often represented by lines connecting the relationship diamond to the entities, with symbols at the end of the line indicating the cardinality. For example, a line with a single stroke near the entity might mean ‘one,’ and a crow’s foot symbol might mean ‘many.’
-
Modality (or Optionality): This indicates whether a relationship is mandatory or optional. For example, does a customer have to place an order, or can they exist without placing one? This is usually shown by a circle (optional) or a perpendicular line (mandatory) near the entity on the relationship line.
Understanding these relationships and their cardinalities is absolutely crucial for building a robust and accurate database. It ensures that your data model reflects the real-world business rules correctly.
Special Types of Entities and Attributes
Chen notation gets even more sophisticated by allowing us to represent specific types of entities and attributes. This helps us capture more nuanced data requirements. Let’s look at a couple of these:
Weak Entities
Sometimes, an entity cannot exist on its own. It relies on another entity for its identification. These are called
weak entities
. A classic example is a
Dependent
entity related to an
Employee
entity. A dependent (like a child or spouse) doesn’t have a unique identifier on their own; their identity is intrinsically tied to the employee they belong to. In Chen notation, weak entities are represented by a
double rectangle
. They usually participate in a relationship with a
strong entity
(the one they depend on) that is also represented by a
double diamond
. The relationship here is called an
identifying relationship
because it helps identify the weak entity’s instances.
Multi-valued Attributes
We touched on this briefly, but it’s worth reiterating.
Multi-valued attributes
are attributes that can have more than one value for a single instance of an entity. For instance, an
Employee
might have multiple
Skills
. Instead of creating a separate
Skills
entity and a relationship (which you
could
do for normalization), Chen notation allows you to represent this directly with a
double oval
. This can be useful for simpler models or when the list of values is not expected to be extensive or frequently queried independently.
Derived Attributes
Derived attributes
are values that can be computed from other attributes. For example, if you store
DateOfBirth
, you can
derive
the
Age
. These are shown as
dashed ovals
. While convenient, it’s important to consider whether storing the derived value directly or calculating it on the fly is more efficient for your specific application.
Using Chen Notation in Lucidchart: A Practical Guide
So, how do you actually do this in Lucidchart, you ask? Well, the good news is that Lucidchart makes it pretty darn easy to create ERDs using Chen notation. They have dedicated shapes and tools that align perfectly with the notation’s conventions.
-
Accessing ERD Shapes: When you open a new Lucidchart document, look for the “Entity-Relationship” shape library. If it’s not already enabled, you can add it by clicking the
+Shapesbutton in the left-hand toolbar and searching for “ERD” or “Chen”. Once enabled, you’ll see all the shapes you need: rectangles for entities, ovals for attributes, diamonds for relationships, and more. -
Creating Entities: Drag and drop a rectangle shape onto your canvas. Double-click it to rename it (e.g., “CUSTOMER”). This is your entity.
-
Adding Attributes: From the ERD library, drag an oval shape onto the canvas. Place it near your entity rectangle and connect it using the red dot that appears when you hover over the entity. Double-click the oval to name the attribute (e.g., “CustomerID”). For primary keys, Lucidchart often provides a specific attribute type or a way to denote it (like underlining or a specific symbol).
-
Representing Attribute Types: Lucidchart supports different attribute types. For multi-valued attributes, you’ll find a specific shape (often a double oval). For derived attributes, look for the dashed oval shape. You can also use text formatting or custom properties to denote things like primary keys (often underlined) or foreign keys.
-
Drawing Relationships: Drag a diamond shape onto the canvas. Place it between the entities it connects (e.g., between “CUSTOMER” and “ORDER”). Rename the diamond to describe the relationship (e.g., “PLACES”).
-
Defining Cardinality and Modality: This is where Lucidchart shines. When you draw a line connecting an entity to a relationship diamond, you’ll see options to add symbols to the line. Lucidchart typically offers standard ERD notation symbols for cardinality (like crow’s feet for many, single lines for one) and modality (circles for optional, perpendicular lines for mandatory). You can usually select these from a context menu that appears when you click on the line or through the properties panel.
-
Weak Entities: Lucidchart also supports weak entities. You’ll find a double rectangle shape in the ERD library for weak entities and a double diamond for identifying relationships.
-
Formatting and Organization: Lucidchart offers great tools for aligning shapes, distributing them evenly, and using colors to differentiate entities or relationships. Take advantage of these to keep your diagrams clean and professional.
See also: Selena Gomez's Full Movie Filmography
It’s really that straightforward! Lucidchart’s interface is designed to be intuitive, so once you have the shapes library open, you can usually figure out how to add and connect elements pretty quickly. The key is to practice and refer back to the Chen notation conventions as you build your diagrams.
Why Use Chen Notation? The Benefits Guys!
Okay, so we’ve seen what Chen notation is and how to use it in Lucidchart. But why should you bother? What are the real advantages of using this specific method for your database designs? Let me tell ya, there are some solid reasons why it’s stuck around for so long.
Clarity and Standardization
First and foremost, clarity . Chen notation provides a universally recognized standard for representing database structures. This means that anyone familiar with ERDs can pick up your diagram and understand your design, regardless of their specific technical background or the database system you might be using. This standardization is a massive win for team collaboration. When everyone is speaking the same visual language, communication is smoother, and misunderstandings are minimized. You avoid the “what does this symbol mean?” confusion that can plague ad-hoc diagramming.
Conceptual Modeling Power
Chen notation excels at conceptual modeling . It focuses on the high-level business requirements and the logical structure of the data, abstracting away the complex technical details of database implementation. This is invaluable during the initial phases of database design. It allows you to focus on accurately capturing the business rules and data needs before getting bogged down in syntax and database-specific features. It helps ensure that the database design truly meets the business objectives.
Ease of Communication
Because of its visual nature and standardization, Chen notation diagrams are easy to communicate . They serve as excellent tools for discussions between database designers, developers, business analysts, and even clients or stakeholders. A well-drawn Chen ERD can tell a whole story about the data, making it easier for everyone to grasp the system’s scope and complexity. This shared understanding is critical for project success.
Flexibility
While standardized, Chen notation is also flexible . It can represent a wide range of data structures, from simple one-to-one relationships to complex many-to-many scenarios involving weak entities and multi-valued attributes. Lucidchart’s implementation further enhances this flexibility, allowing you to customize your diagrams and add specific details as needed.
Foundation for Implementation
Although it’s a conceptual modeling tool, a Chen ERD provides a strong foundation for implementation . Once your conceptual model is finalized and approved, it can be directly translated into a logical or physical database schema. Most database design tools and even ORM (Object-Relational Mapping) frameworks can work with the structures defined in an ERD, making the transition from design to development much smoother.
In short, using Chen notation isn’t just about drawing boxes and circles; it’s about creating a clear, robust, and communicable blueprint for your data. And when you combine it with a powerful tool like Lucidchart, you’re setting yourself up for database design success!
Tips for Effective Chen Notation Diagrams in Lucidchart
Alright, you’re equipped with the knowledge, you know how to use Lucidchart. Now, let’s talk about making your diagrams really shine. Here are some pro tips to ensure your Chen notation ERDs are not just functional, but also super clear and professional:
-
Consistency is Key: Always use the correct shapes and symbols for entities, attributes, and relationships. Stick to the standard conventions. In Lucidchart, make sure you’re consistently using the ERD shapes from the dedicated library. Don’t mix and match willy-nilly!
-
Meaningful Naming: Entity names should be nouns (e.g.,
CUSTOMER,PRODUCT), and relationship names should be verbs or verb phrases (e.g.,PLACES,CONTAINS). Attribute names should be descriptive. Clear naming conventions make your diagram self-explanatory. -
Keep it Clean: Don’t overcrowd your canvas. If a diagram becomes too complex, consider breaking it down into smaller, more manageable sub-diagrams or using Lucidchart’s page linking features.
-
Logical Layout: Arrange your entities and relationships in a logical flow that mirrors how the data is used or how the business process works. Avoid crossing relationship lines whenever possible, as this can make the diagram difficult to read.
-
Use Color Wisely: Lucidchart allows you to color-code your shapes. Use this strategically – perhaps to highlight different types of entities (e.g., core entities vs. lookup tables) or to differentiate between different business modules. But don’t go overboard; too much color can be distracting.
-
Leverage Primary & Foreign Keys: Clearly indicate primary keys (often underlined or with a PK symbol) and foreign keys (often with an FK symbol). These are crucial for understanding how entities are linked and for database implementation.
-
Document Your Work: Use Lucidchart’s text boxes or comment features to add notes, explanations, or definitions for complex elements. This is especially helpful for clarifying business rules associated with relationships or explaining the purpose of specific attributes.
-
Iterate and Refine: Your first draft probably won’t be perfect. Review your diagram, get feedback from others, and be prepared to make adjustments. Database design is often an iterative process.
By following these tips, you’ll be creating Chen notation ERDs in Lucidchart that are not only accurate but also a pleasure to look at and understand. Guys, mastering these details will seriously level up your data modeling game!
Conclusion: Mastering Data with Lucidchart and Chen Notation
So there you have it, folks! We’ve journeyed through the world of Lucidchart Chen Notation , unraveling its core components – entities, attributes, and relationships – and exploring its practical application within Lucidchart. We’ve seen how this classic notation, when wielded with the power of a modern tool like Lucidchart, provides a clear, standardized, and highly effective way to design and communicate database structures. Remember, understanding Chen notation isn’t just for database wizards; it’s a fundamental skill for anyone involved in data management, software development, or business analysis.
By embracing the visual language of Chen notation and utilizing Lucidchart’s intuitive features, you can create ERDs that are not only accurate but also serve as powerful communication tools. This leads to better collaboration, fewer misunderstandings, and ultimately, more successful database projects. So, go forth, experiment, and start building those robust data models! Happy diagramming, everyone!